반응형

AI/MachineLearning 9

제조데이터와 AI

제조업 디지털 전환의 핵심 = "제조 데이터", "인공지능 기술" 유럽연합의 공통정책을 집행하는 유럽위원회는 제조 AI 적용을 위한 KPI를 5가지(AI 인식, AI 채택, AI 소싱, 내부 및 외부 장애물)로 제시하였으며, 세계경제포럼은 제조업의 생산 시스템에 있어 가장 큰 잠재력을 지닌 4차 산업혁명 기술로 제조 AI를 제시하였습니다. 제조데이터란?: 제조기업이 제품의 기획, 설계, 제조, 공장을 운영하는 과정에서 발생한 디지털 자료를 의미합니다.-> 생산성 향상, 품질 개선, 비용절감, R&D 시간단축, 에너지 절감을 견인하는 디지털 자산으로 자리매감 하고 있습니다. https://www.kamp-ai.kr/intro 인공지능 제조 플랫폼 www.kamp-ai.kr => KAMP의 제조데이터 라이브..

AI/MachineLearning 2024.11.20

Grid Search

💡 KNN 알고리즘의 경우 K 값 = n_neighbors 옵션 값, Decision Tree알고리즘에서 max_depth 옵션 값을 어떻게 설정해야하는가 ❓ 파라미터 값 설정에 따라 모델의 성능이 달라진다 ❗ 방법 : ▪ Grid Search 1. 성능을 테스트할 파라미터 값의 범위 지정(딕셔너리 형태) 2. 위 파라미터 값 범위를 모두 사용하는 Grid Search 모델 선언 후 학습 3. 학습 데이터에 대해 가장 좋은 성능을 보인 파라미터 값으로 자동으로 학습 4. 이후 예측 및 평가 과정을 바로 진행 ▪ Random Search 1. 성능을 테스트할 파라미터 값의 범위 지정(딕셔너리 형태) 2. 위 파라미터 값 범위에서 몇 개 선택할 지 정하여 Grid Search 모델 선언 후 학습 3. 학습 ..

AI/MachineLearning 2023.02.27

의사결정트리(Decision Tree)

의사결정트리(Decision Tree) 개념 : 어떤 규칙을 하나의 트리(tree) 형태로 표현한 후 이를 바탕으로 분류나 회귀 문제를 해결하는 것 📌 불순도(Impurity)를 수치화 할 수 있는 지표 🔸 지니 불순도(Gini Impurity) : 분류 후에 얼마나 잘 분류했는지 평가하는 지표(얼마나 순도가 증가했는지, 불순도가 감소했는지) - 이진 분류로 나뉠 때 사용 - 지니 불순도가 낮을수록 순도가 높다. - 0~0.5 사이의 값 ( 완벽하게 분류되면 -> 0, 완벽하게 섞인다면 ->0.5) - 지니 불순도가 낮은 속성으로 의사결정 트리 노드 결정 🔸 엔트로피(Entropy) - 개념 : 어떤 목적 달성을 위한 경우의 수를 정량적으로 표현하는 수치 ex) A반 학생 10명을 소풍 장소로 이동시키기..

AI/MachineLearning 2023.02.24

로지스틱 회귀 개념, 모델링 과정

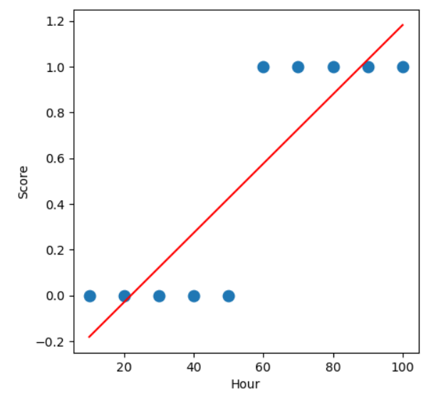
Logistic Regression 확률 문제를 선형회귀로 모델링 입력 : x = np.array([10, 20, 30, 40, 50, 60, 70, 80, 90, 100]).reshape(-1, 1) y = np.array([0, 0, 0, 0, 0, 1, 1, 1, 1, 1]).reshape(-1, 1) model = LinearRegression() model.fit(x,y) y_hat = x*model.coef_ + model.intercept_ # 회귀선 plt.figure(figsize=(5,5)) plt.scatter(x, y, s=80) plt.plot(x, y_hat, color='r') plt.xlabel('Hour') plt.ylabel('Score') plt.show() 출력: =>..

AI/MachineLearning 2023.02.23

K-Nearest Neighbor 개념, min-max scaling , 모델링 과정

KNN K-Nearest Neighbor : K최근접 이웃 3-NN for Regression : K개 값의 평균을 계산하여 값을 예측 3-NN for Classificaion : 가장 많이 포함된 유형으로 분류 K값의 중요성 K(탐색하는 이웃 개수)에 따라 데이터를 다르게 예측할 수도 있음 일반적으로 - K를 1로 설정 안함 -> 이웃 하나로 현재 데이터를 판단하기에는 너무 편향된 정보 - K를 홀수로 설정 -> 짝수인 경우 과반수 이상의 이웃이 나오지 않을 수 있음 검증 데이터로 가장 정확도가 높은 K를 찾아 KNN 알고리즘의 K로 사용 K 이웃 분류 3 ⭐⭐❤ ⭐ 8 ⭐⭐❤❤💚💚💚💚 💚 KNN모델링 절차 1. x, y 분리 target 변수 명확히 지정 target을 제외한 변수를 x 데이터프레임으..

AI/MachineLearning 2023.02.23

선형회귀 - 단순 회귀 / 다중 회귀

Linear Regresssion 회귀의 원래 의미는 옛날 상태로 돌아가는 것을 의미한다. 영국의 유전학자 프랜시스 골턴은 부모의 키와 아이들의 키 사이의 연관 관계를 연구하면서 부모와 자녀의 키사이에는 선형적인 관계가 있고 키가 커지거나 작아지는 것보다는 전체 키 평균으로 돌아가려는 경향이 있다는 가설을 세웠으며 이를 분석하는 방법을 "회귀 분석"이라고 하였다. 이러한 경험적 연구 이후, 칼 피어슨은 아버지와 아들의 키를 조사한 결과를 바탕으로 함수 관계를 도출하여 회귀분석 이론을 수학적으로 정립하였다. - 위키백과 Regression to the mean! 단순 회귀(Simple Regression) : x값 하나만으로 y값을 설명할 수 있는 경우 회귀식 : => 반복 학습을 통해서 최선의 가중치(w..

AI/MachineLearning 2023.02.23

머신러닝 - 분류모델 (Confusion Matrix, Accuracy, Precision, Recall, F1_Score)

Confusion Matrix TN(True Negative) : 예측값과 실제값이 모두 0으로 동일할 때, 즉 모델의 예측값이 정답이고 예측 대상이 0일 때 TP(True Positive) : 예측값과 실제값이 모두 0으로 동일할 때, 즉 모델의 예측값이 정답이고 예측 대상이 0일 때 FN(False Negative) : 실제값은 1이지만 예측값이 0으로, 모델의 예측값이 오답이고 예측값이 0으로 예측할 때 FP(False Positive) : 실제값은 0이지만 예측값이 1로, 모델의 예측값이 오답이고 예측값이 1을 예측할 때 분류모델 성능 평가 절차 1. x, y 분리, 2. 학습용, 평가용 데이터 분리방법이 회귀모델 분석방법이랑 같음(회귀모델에서 더 자세하게 설명함) 머신러닝 - LinearRegr..

AI/MachineLearning 2023.02.21

머신러닝 - LinearRegression(MAE, MSE, RMSE, MAPE, R2 - Score)

회귀모델 성능 평가 1) x, y 분리 target 변수 명확히 지정 target을 제외한 변수를 x 데이터프레임으로 선언 y 데이터프레임은 target변수만을 가짐 target = 'Ozone' x = data.drop(target, axis=1) y = data.loc[:, target] 2) 학습용, 평가용 데이터 분리 1. 모듈 불러오기 from sklearn.model_selection import train_test_split 2. 7:3으로 분리 x_train, x_test, y_train, y_test = train_test_split(x, y, test_size=0.3, random_state=1) 3) 모델링 회귀 문제 알고리즘 : LinearRegression 평가방법 : mean_a..

AI/MachineLearning 2023.02.20
반응형